인공지능(AI) 발전에 따라 프롬프팅(Prompting) 기술은 대규모 언어 모델(LLM)의 성능을 최적화하는 핵심 요소가 되었습니다. 프롬프팅은 AI 모델의 잠재력을 끌어내고 효과적인 결과를 얻기 위한 필수 도구이며, AI 엔지니어라면 반드시 익혀야 할 분야입니다. 이 글에서는 2025년 현재 AI 엔지니어들이 주목해야 할 프롬프팅 기술과 연구 동향을 살펴보겠습니다.
프롬프팅의 핵심 개념

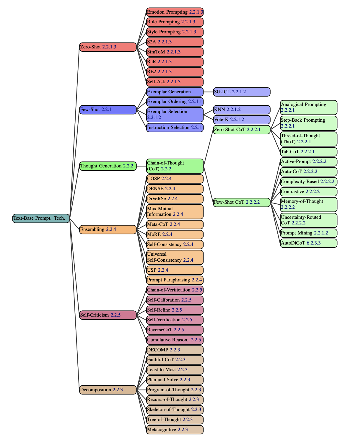
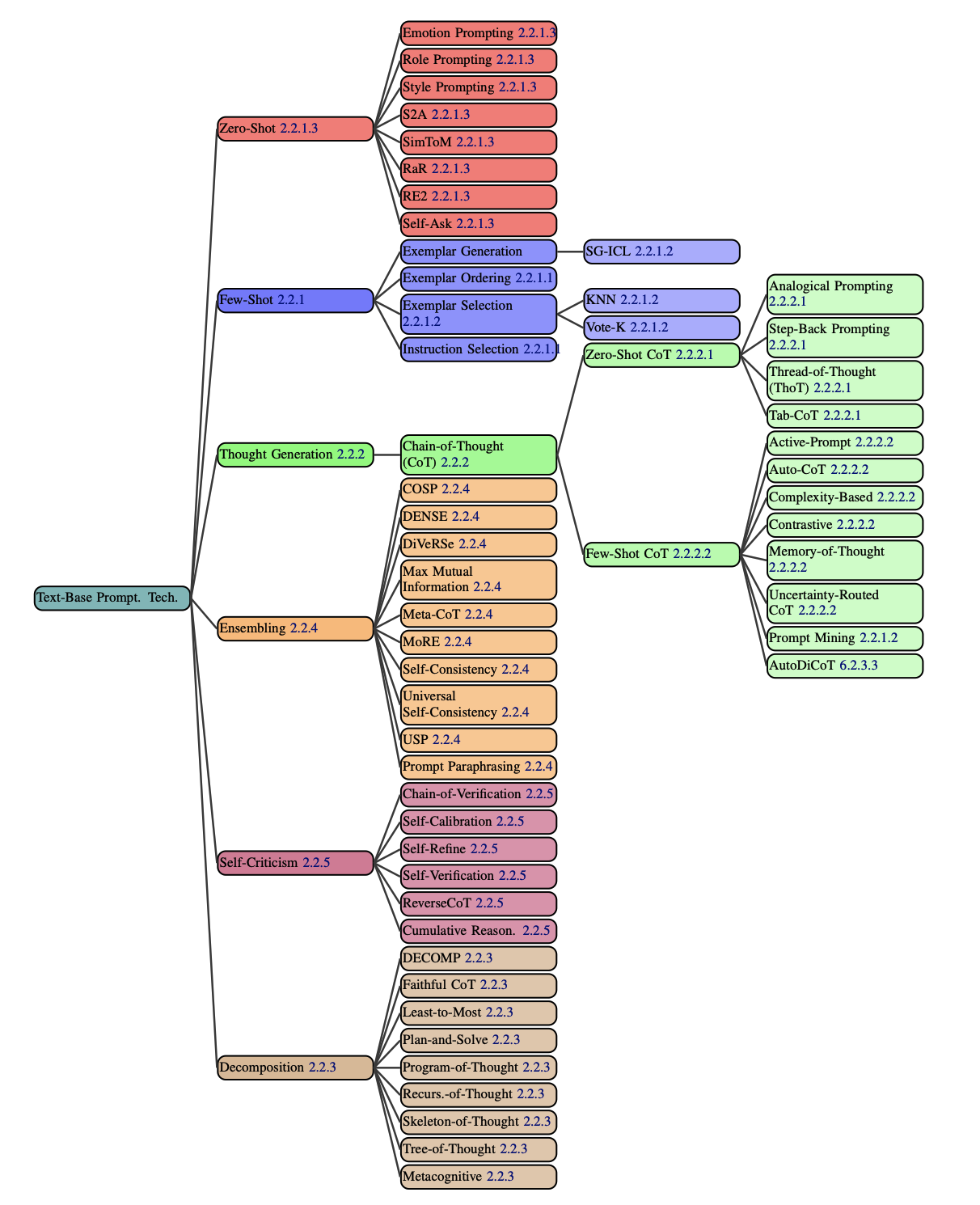
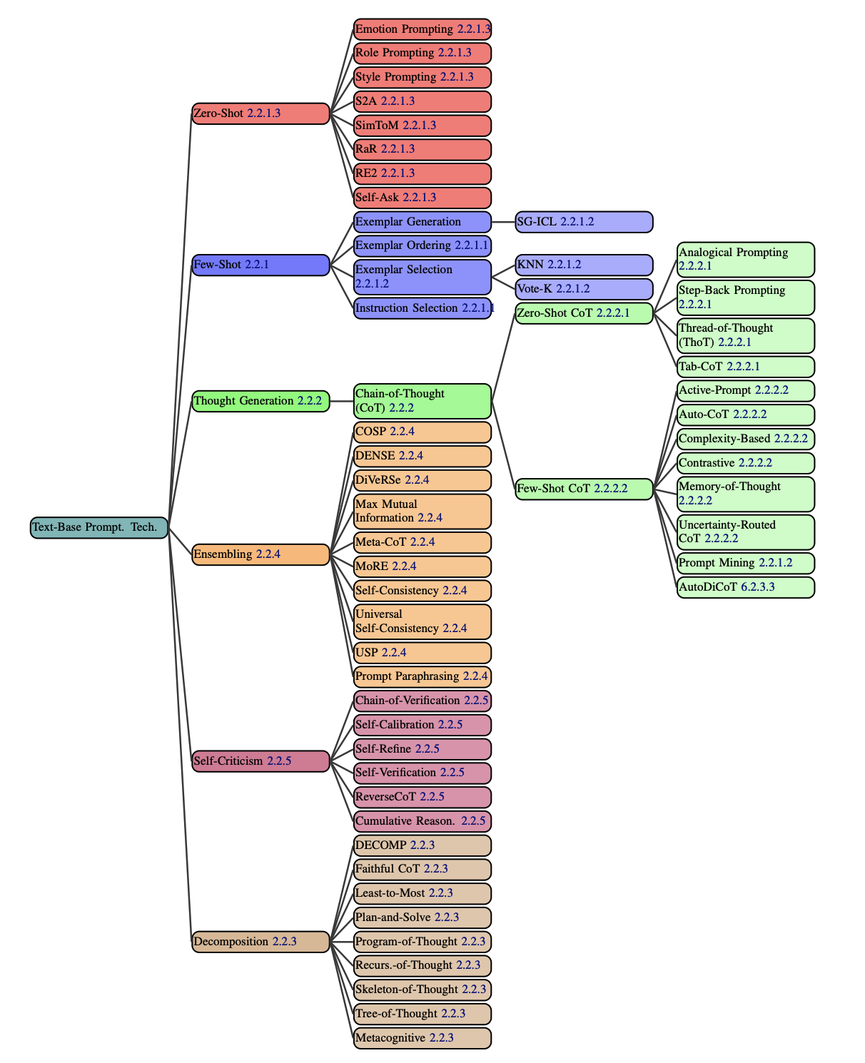
프롬프팅은 LLM으로부터 원하는 결과를 얻기 위해 입력 형식을 최적화하는 기술입니다. 이 개념은 GPT-3 논문에서 문맥 내 학습(ICL, In-Context Learning)과 함께 처음 소개되었고, 이후 사고 연쇄(Chain of Thought, CoT)와 프롬프트 튜닝(Prompt Tuning) 등의 기술로 발전했습니다.
최신 프롬프팅 연구 및 논문
1. 프롬프트 리포트(Prompt Report)

- 프롬프트 리포트 논문
- 프롬프팅 연구의 종합적인 분석을 제공하며, 최신 연구 동향을 파악할 수 있는 핵심 자료.
- 프롬프팅 기법의 장단점 및 적용 사례 탐구.
2. 사고 연쇄(Chain of Thought, CoT)

- 사고 연쇄 논문
- 복잡한 문제 해결을 위한 단계적 사고 방식 적용.
- 관련 연구: 스크래치패드, 단계별로 생각해보자
3. 사고 트리(Chain of Thought Trees)

- 사고 트리 논문
- 프롬프팅의 전방 탐색과 백트래킹 개념 도입.
4. 프롬프트 튜닝(Prompt Tuning)

- 프롬프트 튜닝 논문
- 접두사 튜닝(Prefix Tuning), 디코딩 조정(Decoding Calibration) 기법을 통한 최적화.
5. 자동 프롬프트 엔지니어링(Auto Prompting Engineering)

- 자동 프롬프트 엔지니어링 논문
- LLM을 활용한 자동 프롬프팅 최적화, 대표적인 사례로 DSPy 프레임워크가 있음.
실용적인 프롬프팅 가이드
프롬프팅을 실용적으로 적용하기 위한 추천 가이드를 소개합니다.
아래 소개할 블로그들은 영문으로 작성되어 있지만, 번역 도구를 활용하면 충분히 이해할 수 있습니다. 프롬프팅의 기본 개념부터 효과적인 질문 방법까지, 전문가들이 정리한 내용을 학습하는 것은 매우 가치 있는 경험이 될 것입니다.
이러한 자료들은 실무에서 효과적으로 프롬프팅 기법을 적용하는 데 유용한 내용을 제공합니다.
AI 엔지니어가 주목해야 할 프롬프팅 전략

최신 프롬프팅 기술을 따라잡기 위해 다음 전략을 고려해야 합니다.
다양한 프롬프트 기법 실험
- 제로샷(Zero-shot), 퓨샷(Few-shot), 체인오브쏘트(CoT) 기법 비교 분석.
프롬프트 최적화 도구 활용
- 자동 프롬프트 엔지니어링 도구 활용 및 프롬프트 성능 측정.
커뮤니티 및 학습 리소스 활용
- 오픈AI, Anthropic 등 연구기관의 프롬프트 관련 튜토리얼 참여.
프롬프팅 트렌드를 따라잡기 위한 실습 방법
프롬프팅 트렌드를 따라잡기 위해서는 Hugging Face로 실습을 진행하고, 실제 프로젝트에 적용하여 성능을 분석하며, 온라인 AI 커뮤니티를 통해 글로벌 개발자들과 지식을 공유하는 것이 필요합니다.
- Hugging Face에서 제공하는 최신 모델을 사용하여 프롬프팅 실습.
- 실제 프로젝트에서 프롬프팅을 적용하고 성능을 비교.
- 온라인 AI 커뮤니티(Reddit, Discord)에서 프롬프팅 트릭 공유 및 토론.
맺음말
프롬프팅은 AI 모델의 성능을 극대화하는 핵심 도구로, AI 엔지니어들이 지속적으로 학습해야 하는 분야입니다. 2025년에는 자동 프롬프팅과 사고 연쇄 기법이 더욱 발전하며, 보다 효율적인 AI 활용이 가능해질 것입니다. 최신 프롬프팅 기법을 습득하고 실무에 적용함으로써 경쟁력을 높일 수 있습니다.

벤치마크와 프롬프팅 등 AI엔지니어 기술 트렌드를 글을
더 읽고 싶으시다면 ⬇⬇아래 링크에서 확인해주세요.
2025년 AI 엔지니어가 꼭 읽어야 할 정보, 벤치마크와 평가편
다양한 벤치마크 및 평가 방법론이 개발되어 대규모 언어 모델(LLM)의 발전을 효과적으로 평가할 수 있게 되었습니다. AI 엔지니어들은 LLM의 성능을 정확히 측정하고 비교하기 위해 이러한 최신
baruninfo.co.kr
AI 엔지니어가 꼭 읽어야할 정보, RAG편
인공지능(AI) 기술이 발전함에 따라 검색 증강 생성(RAG, Retrieval-Augmented Generation)은 대규모 언어 모델(LLM)의 핵심 기능으로 자리 잡았습니다. RAG는 외부 정보를 검색하고 이를 모델의 출력에 통합
baruninfo.co.kr
AI 엔지니어가 꼭 읽어야 할 정보, Agent편
AI 에이전트(Agent)는 2025년 인공지능(AI) 산업에서 가장 주목받는 기술 중 하나로, 자율적인 문제 해결과 복잡한 작업 자동화를 가능하게 합니다. AI 엔지니어들은 최신 에이전트 기술과 벤치마크
baruninfo.co.kr
AI 엔지니어가 꼭 읽어야 할 정보, 코드 생성(Code Generation)편
인공지능(AI)을 활용한 코드 생성(Code Generation) 기술은 소프트웨어 개발의 자동화와 생산성을 극대화하는 핵심 분야로 자리 잡고 있습니다. 2025년을 맞이하여 AI 엔지니어들은 최신 코드 생성 모
baruninfo.co.kr
AI 엔지니어가 꼭 읽어야 할 정보: Vision편
인공지능(AI)의 발전과 함께 컴퓨터 비전(Vision) 기술은 다양한 산업 분야에서 필수적인 요소로 자리 잡았습니다. 2025년을 맞이하여 AI 엔지니어들은 최신 비전 모델, 벤치마크 및 실무 적용 방안
baruninfo.co.kr
AI 엔지니어가 꼭 읽어야 할 정보, 음성(Voice)편
인공지능(AI) 음성 기술은 빠르게 발전하고 있으며, 음성 인식(ASR) 및 텍스트 음성 변환(TTS) 분야에서 혁신적인 연구들이 지속적으로 발표되고 있습니다. AI 엔지니어들은 최신 음성 모델, 벤치마
baruninfo.co.kr
AI 엔지니어가 꼭 읽어야 할 정보: 이미지/비디오 디퓨전편
인공지능(AI) 기반의 이미지 및 비디오 디퓨전 기술은 콘텐츠 생성 및 편집에서 점점 더 중요한 역할을 하고 있습니다. AI 엔지니어들은 최신 디퓨전 모델, 벤치마크, 그리고 실무 적용 전략을 숙
baruninfo.co.kr
AI 엔지니어가 꼭 읽어야 할 정보: Fine-Tuning편
AI 모델의 성능을 극대화하고 특정 도메인에 최적화하기 위해 파인튜닝(Fine-Tuning) 기술은 필수적입니다. 2025년에는 보다 효율적이고 비용 효과적인 파인튜닝 방법이 등장하고 있으며, AI 엔지니
baruninfo.co.kr