반응형

인공지능(AI) 음성 기술은 빠르게 발전하고 있으며, 음성 인식(ASR) 및 텍스트 음성 변환(TTS) 분야에서 혁신적인 연구들이 지속적으로 발표되고 있습니다. AI 엔지니어들은 최신 음성 모델, 벤치마크 및 실무 적용 방안을 이해하고, 이를 활용한 최적의 솔루션을 제공할 수 있어야 합니다. 본 글에서는 2025년 기준으로 AI 음성 기술의 최신 동향과 실무 적용 전략을 소개합니다.
1. 주요 음성 모델 및 연구 동향
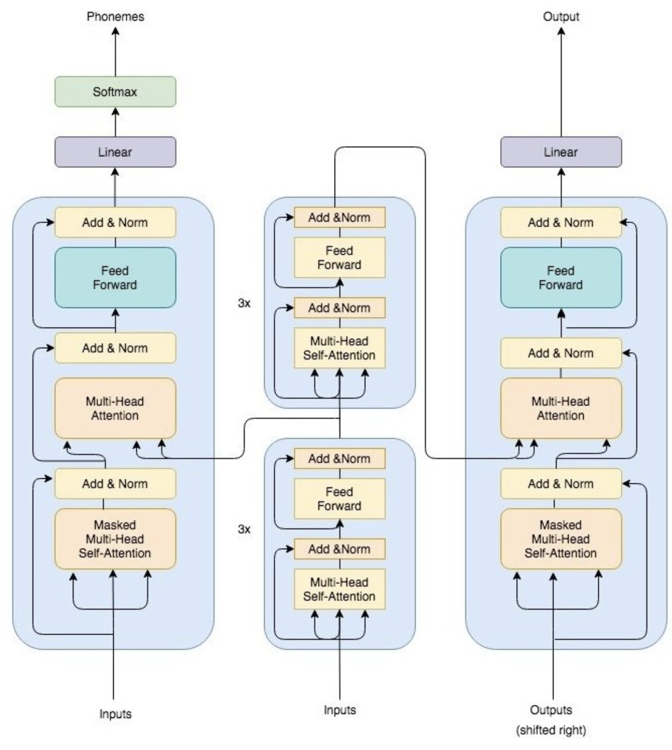
1.1 Whisper: 최고 수준의 음성 인식 모델

- Whisper 논문: OpenAI의 성공적인 ASR(자동 음성 인식) 모델.
- 최신 버전: Whisper v2, Whisper v3, distil-whisper, v3 Turbo
1.2 AudioPaLM: Google의 음성 연구

- AudioPaLM 논문: Google의 PaLM 모델 기반 음성 연구.
- 참고: Meta의 Llama 3 음성 연구
1.3 NaturalSpeech: 최신 TTS 연구

- NaturalSpeech 논문: 고품질 TTS(텍스트 음성 변환) 기술.
- 최신 버전: NaturalSpeech v3
1.4 Kyutai Moshi: 실시간 음성 상호작용

- Kyutai Moshi 논문: 혁신적인 전이중 음성-텍스트 모델.
- 데모 영상: 주목할 만한 데모
- 추가 참고: Hume OCTAVE
1.5 실시간 음성 API 및 적용 사례
- OpenAI 실시간 API 가이드
- 음성 AI를 적용할 수 있는 플랫폼: Daily, Livekit, Vapi, Assembly, Deepgram, Fireworks, Cartesia, Elevenlabs 등.
- 2024 음성 AI 현황
2. AI 음성 기술의 실무 적용 전략
AI 음성 모델을 실무에 적용할 때 다음과 같은 전략을 고려해야 합니다.
- 최신 음성 모델 활용:
- Whisper, NaturalSpeech 등 최신 모델을 적용하여 정확한 음성 인식과 자연스러운 합성 음성 생성.
- 멀티모달 통합:
- Gemini 2.0과 같은 멀티모달 AI 모델을 활용하여 음성과 비전 데이터를 통합한 솔루션 구축.
- 실시간 음성 서비스 제공:
- OpenAI 실시간 API, Fireworks, Cartesia 등의 실시간 음성 인식 솔루션 도입.
- 보안 및 개인정보 보호 강화:
- 음성 데이터를 안전하게 처리하기 위한 암호화 및 익명화 기술 적용.
3. AI 음성 기술을 따라잡는 방법
최신 음성 기술 트렌드를 따라잡기 위해 AI 엔지니어들은 다음과 같은 방법을 활용할 수 있습니다.
- 최신 논문 및 블로그 모니터링: ArXiv, Hugging Face, Google AI 블로그.
- 오픈소스 프로젝트 실습: GitHub, Hugging Face에서 최신 모델 다운로드 및 실험.
- AI 음성 컨퍼런스 및 웨비나 참여: NeurIPS, ICASSP, CVPR 등.
마무리
음성 AI 기술은 점점 더 고도화되고 있으며, 이를 통해 음성 인식 및 생성의 새로운 가능성이 열리고 있습니다. 최신 연구와 실무 적용 전략을 지속적으로 학습하여 AI 음성 기술의 발전을 주도해 나갈 수 있을 것입니다.
반응형