
LLM이란?

LLM(Large Language Model)은 대규모 데이터를 학습하여 인간과 유사한 방식으로 자연어를 처리하고 생성할 수 있는 인공지능 모델을 의미합니다. LLM은 자연어 처리(NLP: Natural Language Processing) 기술의 핵심으로, 텍스트 데이터를 이해하고 생성하는 데 뛰어난 성능을 발휘합니다.
대표적인 LLM으로는 OpenAI의 GPT(Generative Pre-trained Transformer) 시리즈, Google의 BERT, Meta의 LLaMA 등이 있습니다.
목차
- LLM이란?
- LLM의 주요 특징
- LLM의 작동원리
- LLM의 역사
- LLM을 이해하기 위한 필수 용어
- LLM 대표적 모델
- 상용 LLM모델
- 오픈소스 LLM모델
- 맺음말
LLM의 주요 특징
LLM의 개념을 이해하기 위한 주요 특징은 대규모 데이터 학습, Transformer 기반 기술, 다양한 자연어 처리, 인간과 유사한 대화 능력, 멀티태스크 처리, 자가학습 및 지속적 개선, 그리고 창의적 작업 지원 능력으로 해당 특징을 통해 LLM의 개념과 활용성을 설명할 수 있습니다.
대규모 데이터 학습
LLM은 수십억에서 수조 개의 단어와 문장으로 이루어진 방대한 데이터를 학습하여 다양한 주제와 언어를 이해할 수 있습니다. 이러한 학습 과정을 통해 인간처럼 자연스럽고 유의미한 텍스트를 생성할 수 있습니다.
Transformer 기반 기술
LLM은 딥러닝 기술인 Transformer 구조를 기반으로 합니다. 이 구조는 문장 내 단어의 관계를 학습하고 문맥을 이해하는 데 탁월한 성능을 발휘하며, 텍스트 생성과 번역 같은 작업에서 높은 정확도를 보장합니다.
다양한 자연어 처리 작업 수행
LLM은 텍스트 생성, 질문 응답, 번역, 요약, 코딩 지원 등 다양한 작업을 수행할 수 있습니다. 이를 통해 사용자는 반복적이고 시간이 많이 드는 작업을 자동화할 수 있습니다.
인간과 유사한 대화 능력
LLM은 이전 대화의 맥락을 기억하고 일관성 있는 응답을 생성하여 인간과 유사한 대화를 진행할 수 있습니다. 이를 통해 자연스럽고 지능적인 대화 경험을 제공합니다.
멀티태스크 처리 능력
하나의 모델로 여러 작업을 수행할 수 있는 다재다능함이 특징입니다. 예를 들어, 동일한 LLM이 문서를 작성하면서 동시에 문서를 요약하거나 번역하는 작업도 수행할 수 있습니다.
추가학습 및 지속적인 개선
LLM은 대량의 데이터를 학습한 후에도 인간의 피드백이나 추가적인 데이터를 통해 지속적으로 성능을 개선할 수 있습니다. 이는 더 정확하고 유용한 응답을 생성하도록 모델을 발전시킵니다.
창의적 작업 지원
시, 소설, 광고 카피와 같은 창의적인 텍스트를 생성할 수 있는 능력을 갖추고 있어 콘텐츠 제작자와 크리에이터들에게 유용한 도구로 활용됩니다.
LLM의 작동 원리
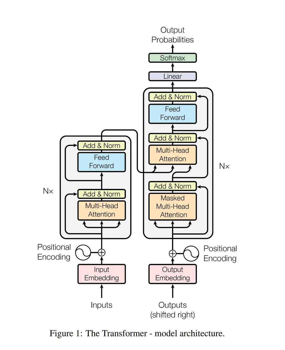
LLM(Large Language Model)의 작동 원리의 핵심은 Transformer 구조와 Attention 메커니즘입니다. 이 두 기술을 기반으로 작동하기 때문에 기존 RNN 기반 LSTM의 한계를 벗어나 대규모 데이터를 학습할 수 있는 원리와 개념이 정립되었습니다.
언어 모델은 통계적 접근방식에서 시작해 현재의 발전된 형태로 진화했습니다. LLM은 고도화된 딥러닝 기술을 기반으로 대규모 데이터셋을 활용한 사전 학습(Pre-trained)과 전이 학습(Transfer) 방식을 채택합니다. 이는 텍스트에서 최적의 단어 시퀀스를 식별하고 생성하는 정교한 딥러닝 시스템으로 작동합니다.
LLM은 고도화된 딥러닝 알고리즘으로 문장 구조와 의미적 연관성을 체계적으로 분석하며, 전통적인 문법 규칙이나 사전적 정의에 의존하지 않습니다. 대신 데이터 기반의 패턴 인식과 언어적 특성을 학습하여 맥락에 부합하는 텍스트를 생성합니다.
구체적으로는 주어진 텍스트를 기반으로 다음 단어를 예측하거나 문맥에 맞는 중간 단어를 추론합니다. 이러한 신경망 아키텍처는 방대한 데이터 학습을 통해 인간의 언어 사용 방식을 효과적으로 모방합니다.
특히 주목할 점은 Attention 메커니즘의 도입으로, Transformer 아키텍처가 언어 모델의 성능을 획기적으로 개선했다는 것입니다.

트랜스포머에 대해 좀더 자세히 알아보고 싶으시다면 아래 포스팅을 참고해주세요~
2025.01.13 - [Data Science/LLM & GenAI] - 언어모델의 발전과정 (RNN에서 트랜스포머 아키텍처까지)
LLM의 역사 (주요모델 중심)
LLM의 발전 역사는 2017년 Google의 Transformer 아키텍처 도입을 기점으로, BERT의 언어 이해, GPT 시리즈의 언어 생성, 그리고 Meta LLaMA와 BLOOM 등 효율적이고 확장 가능한 오픈소스 모델 개발을 통해 점진적으로 대규모 데이터와 컴퓨팅 능력을 활용한 혁신으로 이어져 왔다고 요약할 수 있습니다.

LLM을 이해하기 위한 필수 용어
LLM을 이해하기 위해서는 각 Task에 따라 자주 언급되는 용어를 확인해보는게 좋습니다. 논문이나 개념서에서 나온 용어를 중심으로 LLM을 설명하고 이해하기 위한 필수 용어를 정리해봤습니다.
모델 구조 및 기본 개념 관련 용어
• Transformer: LLM의 기본 아키텍처로, 2017년 Google이 발표한 혁신적인 딥러닝 구조. 병렬 처리를 통해 대규모 데이터를 효과적으로 학습.
• Self-Attention: 입력 데이터 내에서 각 단어가 다른 단어와의 관계를 평가하는 메커니즘. 문맥 이해의 핵심 기술.
• Embedding: 단어를 벡터 형태로 변환하여 모델이 언어의 의미를 수학적으로 이해하도록 하는 기법.
• Tokenization: 텍스트를 작은 단위(단어, 하위 단어, 문자 등)로 분할하여 모델 입력으로 변환하는 과정.
• Parameters(매개변수): LLM이 학습한 데이터의 패턴과 관계를 저장하는 가중치 값. 모델 크기의 주요 지표(예: GPT-3는 1750억 개의 매개변수를 가짐).
• Context Window: LLM이 한 번에 처리할 수 있는 텍스트의 길이. 문맥 길이에 따라 모델의 성능이 달라짐.
학습 관련 용어
• Pretraining: 대규모 데이터를 사용해 기본 언어 패턴을 학습하는 초기 학습 단계.
• Fine-Tuning: 사전 학습된 모델을 특정 작업이나 도메인에 맞게 추가 학습.
• Zero-Shot Learning: 특정 작업에 대해 사전 학습 없이 바로 결과를 생성하는 능력.
• Few-Shot Learning: 몇 가지 예시만으로 새로운 작업을 수행할 수 있는 모델의 능력.
• Loss Function: 모델의 출력과 실제 정답 간의 차이를 계산하는 함수. 학습의 성과를 측정.
• Backpropagation: 손실 값을 기반으로 모델의 가중치를 조정하는 학습 과정.
• Gradient Descent: 최적의 가중치를 찾기 위해 손실을 최소화하는 방향으로 매개변수를 업데이트하는 알고리즘.
응답 생성 및 활용 관련 용어
• Language Modeling: 텍스트의 다음 단어를 예측하거나 문장을 생성하는 작업.
• Prompt: 모델에 제공하는 입력 텍스트로, 모델의 응답을 유도.
• Inference: 학습된 모델이 새로운 입력 데이터를 처리하고 결과를 생성하는 과정.
• Autoregressive: 이전의 단어를 기반으로 다음 단어를 순차적으로 생성하는 방식.
• Generative AI: 새로운 콘텐츠(텍스트, 이미지 등)를 생성하는 AI 기술.
성능 및 최적화 관련 용어
• Scaling Laws: 모델 크기, 데이터량, 컴퓨팅 자원이 성능에 미치는 영향을 설명하는 법칙.
• Overfitting: 모델이 학습 데이터에 지나치게 맞춰져 새로운 데이터에서 성능이 저하되는 현상.
• Regularization: 과적합을 방지하기 위한 기법.
• Latency: 모델이 응답을 생성하는 데 걸리는 시간.
• Optimization: 학습 효율성과 성능을 높이기 위한 과정.
도메인 및 활용 용어
• Natural Language Processing (NLP): 텍스트 데이터의 처리와 이해를 목표로 하는 AI 분야.
• Multimodal Models: 텍스트, 이미지, 음성 등 여러 형식의 데이터를 동시에 처리하는 모델.
• Explainability: 모델의 예측 및 생성 결과를 인간이 이해할 수 있도록 설명하는 능력.
• Domain Adaptation: 특정 산업이나 도메인의 데이터를 활용해 모델을 최적화하는 과정.
LLM의 단점 관련 용어
• Bias(편향): 모델 학습 데이터에 내재된 편향이 결과에 영향을 미치는 현상.
• Hallucination: 모델이 학습 데이터에 없는 정보를 생성하거나 잘못된 정보를 생성하는 문제.
• Data Privacy: 학습 데이터와 사용자 데이터의 보안과 프라이버시 문제.
• Energy Efficiency: 모델 훈련과 추론에 소모되는 에너지와 환경적 영향.
LLM 대표적 모델
상용 LLM 대표 모델
OpenAI GPT-4

- 사용 사례: 텍스트 생성, 대화형 AI, 번역 등
- 제공 방식: API와 ChatGPT 서비스
Google PaLM 2

- 사용 사례: 번역, 코드 생성, 대화형 AI
- 제공 방식: Google Bard 및 Workspace 통합
Anthropic Claude

- 사용 사례: 안전하고 윤리적인 대화형 AI
- 제공 방식: API 형태로 상용화
오픈소스 LLM 대표 모델
Meta LLaMA

- 사용 사례: 연구 및 커스터마이징 가능한 자연어 처리
- 특징: 효율적이고 학습 비용이 적음
Hugging Face BLOOM

• 사용 사례: 다국어 처리, NLP 연구
• 특징: 다국어 데이터 학습을 기반으로 설계
EleutherAI GPT-Neo

- 사용 사례: 텍스트 생성, 언어 모델 연구
- 특징: OpenAI GPT와 유사한 기능을 제공하는 완전한 오픈소스 모델
맺음말
LLM(Large Language Model)을 이해하기 위해 기술적 원리와 용어, 특징을 중심으로 정리해봤습니다. LLM은 간단히 한번더 정리하면 다음과 같습니다.
- LLM은 대규모 데이터 학습과 Transformer 구조를 기반으로 하여 인간과 유사한 방식으로 자연어를 처리하고 생성할 수 있는 혁신적인 AI 모델입니다.
- 기존 NLP 모델들과 비교했을 때, LLM은 더 넓은 범위의 작업을 수행할 수 있으며, 특히 문맥 이해와 자연스러운 대화 능력이 크게 향상되었습니다.
- 다만, 모델의 편향성, 환경적 영향, 데이터 프라이버시, 잘못된 정보 생성(환각) 등의 과제들이 있어 이에 대한 지속적인 연구와 개선이 필요합니다.
- LLM은 지속적인 발전을 통해 더욱 정확하고 유용한 응답을 생성할 수 있게 되었으며, 다양한 산업 분야에서 활용되어 인간의 작업을 보완하고 효율성을 높이는 데 기여하고 있습니다.
이 글을 통해 생성형 AI 시장의 중심에 있는 LLM을 보다 쉽게 이해하셨으면 좋겠습니다.
참고 자료